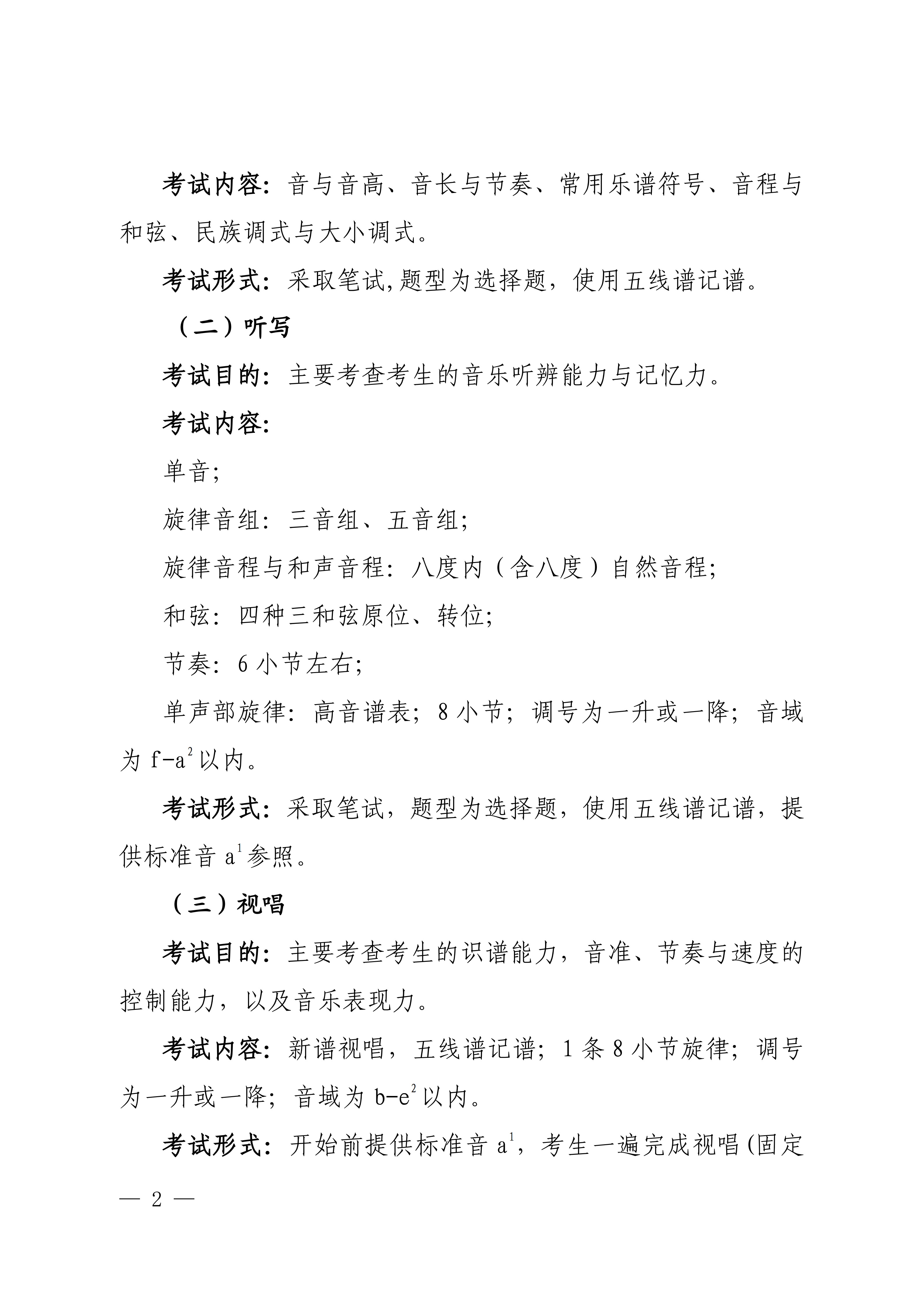
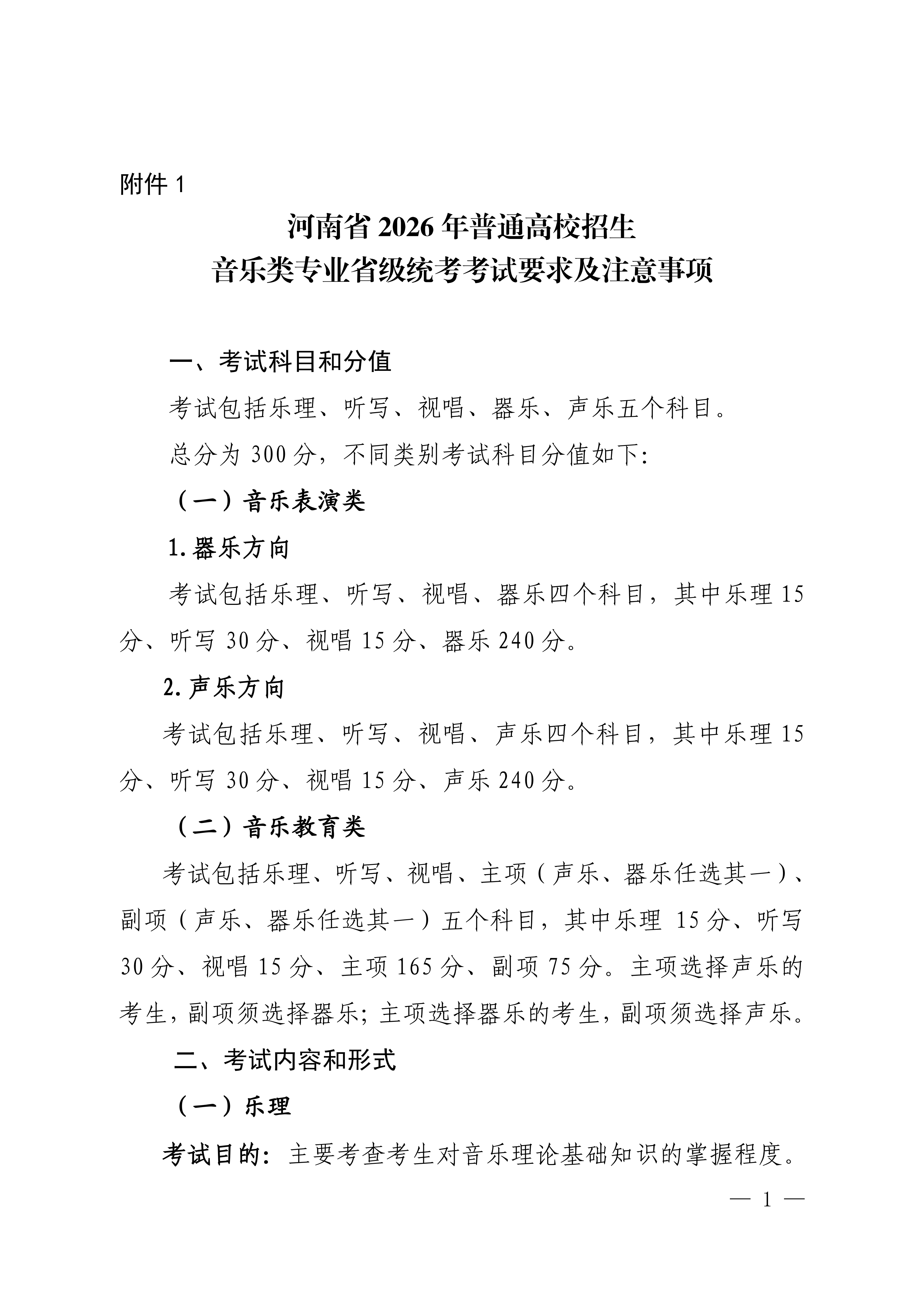
河南省2026年普通高校招生音乐类专业省级统考考试要求及注意事项

来源:郑州市第二十四中学 发布时间:2025-10-24 17:41:58 浏览次数: 字号:A-A+

1761298812208149.png

1761298812365298.png

1761298813681978.png

1761298819174649.png

1761298820183355.png

1761298818614933.png

1761298821457014.png

分享到:
【打印正文】 【关闭本页】
×

用户登录